SNMP++  3.6.3
CUTEventQueue Class Reference

#include <usertimeout.h>

Inheritance diagram for CUTEventQueue:
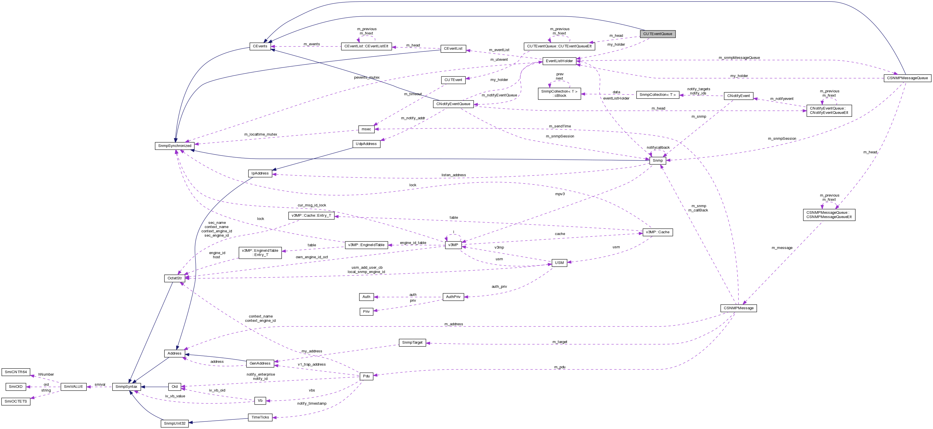
Collaboration diagram for CUTEventQueue:

Classes

class  CUTEventQueueElt
 

Public Member Functions

 CUTEventQueue (EventListHolder *holder)
 
 ~CUTEventQueue ()
 
UtId AddEntry (const msec &timeout, const ut_callback callBack, const void *callData)
 
CUTEventGetEntry (const UtId uniqueId)
 
void DeleteEntry (const UtId uniqueId)
 
UtId MakeId ()
 
CUTEventGetNextTimeoutEntry ()
 
int GetNextTimeout (msec &timeout)
 
void GetFdSets (int &, fd_set &, fd_set &, fd_set &)
 
int GetCount ()
 
int HandleEvents (const int, const fd_set &, const fd_set &, const fd_set &)
 
int DoRetries (const msec &sendtime)
 
int Done ()
 
- Public Member Functions inherited from CEvents
virtual ~CEvents ()
 
- Public Member Functions inherited from SnmpSynchronized
 SnmpSynchronized ()
 
virtual ~SnmpSynchronized ()
 
void lock ()
 
void unlock ()
 

Protected Attributes

CUTEventQueueElt m_head
 
int m_msgCount
 
UtId m_id
 
EventListHoldermy_holder
 

Additional Inherited Members

- Public Attributes inherited from SnmpSynchronized
pthread_mutex_t _mutex
 

Detailed Description

Definition at line 122 of file usertimeout.h.

Constructor & Destructor Documentation

◆ CUTEventQueue()

CUTEventQueue::CUTEventQueue ( EventListHolder holder)
inline

Definition at line 125 of file usertimeout.h.

◆ ~CUTEventQueue()

CUTEventQueue::~CUTEventQueue ( )

Member Function Documentation

◆ AddEntry()

UtId CUTEventQueue::AddEntry ( const msec timeout,
const ut_callback  callBack,
const void *  callData 
)

◆ DeleteEntry()

void CUTEventQueue::DeleteEntry ( const UtId  uniqueId)

◆ Done()

int CUTEventQueue::Done ( )
inlinevirtual

Implements CEvents.

Definition at line 157 of file usertimeout.h.

◆ DoRetries()

int CUTEventQueue::DoRetries ( const msec sendtime)
virtual

Implements CEvents.

◆ GetCount()

int CUTEventQueue::GetCount ( )
inlinevirtual

Implements CEvents.

Definition at line 147 of file usertimeout.h.

◆ GetEntry()

CUTEvent* CUTEventQueue::GetEntry ( const UtId  uniqueId)

◆ GetFdSets()

void CUTEventQueue::GetFdSets ( int &  ,
fd_set &  ,
fd_set &  ,
fd_set &   
)
inlinevirtual

Implements CEvents.

Definition at line 143 of file usertimeout.h.

◆ GetNextTimeout()

int CUTEventQueue::GetNextTimeout ( msec timeout)
virtual

Implements CEvents.

◆ GetNextTimeoutEntry()

CUTEvent* CUTEventQueue::GetNextTimeoutEntry ( )

◆ HandleEvents()

int CUTEventQueue::HandleEvents ( const int  ,
const fd_set &  ,
const fd_set &  ,
const fd_set &   
)
inlinevirtual

Implements CEvents.

Definition at line 149 of file usertimeout.h.

◆ MakeId()

UtId CUTEventQueue::MakeId ( )

Member Data Documentation

◆ m_head

CUTEventQueueElt CUTEventQueue::m_head
protected

Definition at line 184 of file usertimeout.h.

◆ m_id

UtId CUTEventQueue::m_id
protected

Definition at line 186 of file usertimeout.h.

◆ m_msgCount

int CUTEventQueue::m_msgCount
protected

Definition at line 185 of file usertimeout.h.

◆ my_holder

EventListHolder* CUTEventQueue::my_holder
protected

Definition at line 187 of file usertimeout.h.


The documentation for this class was generated from the following file: